五年级上册数学6.6 数字编码问题同步练习《沪教版》小助手9月24日 19:41发布关注私信04813 此处内容已隐藏,请付费后查看 五年级上册数学6.6 数字编码问题同步练习《沪教版》此内容为付费阅读,请付费后查看¥9.9 限时特惠¥38VIP会员免费超级推荐官免费登录购买付费阅读已售 540© 版权声明文章版权归作者所有,未经允许请勿转载。THE END付费专题# 五年级 喜欢就支持一下吧点赞13 分享QQ空间微博QQ好友海报分享复制链接收藏
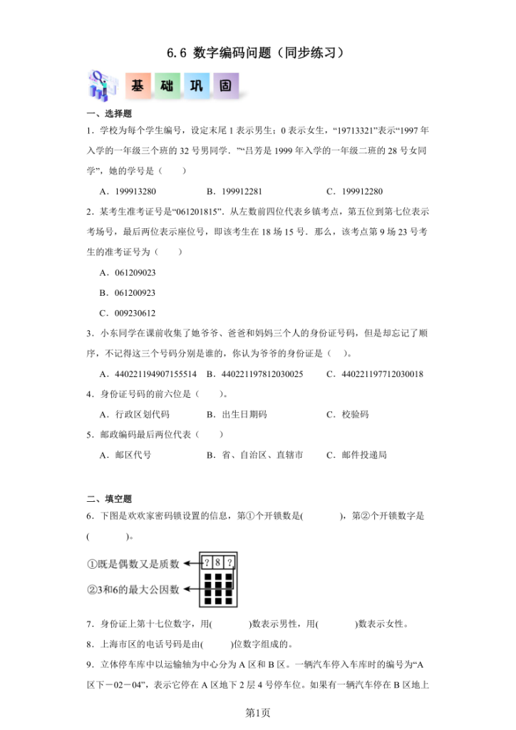
暂无评论内容