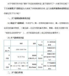
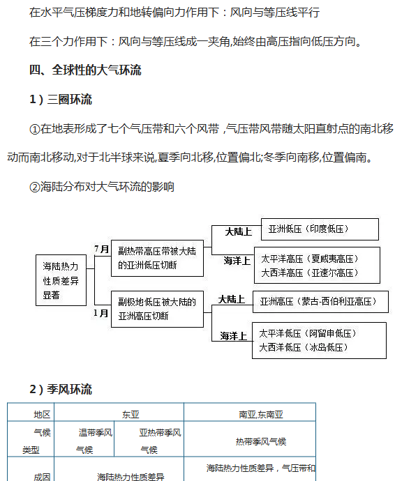
2026年高考地理《大气知识点总结》小助手12月23日 10:17发布关注私信05229 此处内容已隐藏,请付费后查看 2026年高考地理《大气知识点总结》此内容为付费阅读,请付费后查看¥19.9 限时特惠¥38VIP会员免费超级推荐官免费登录购买付费阅读已售 418© 版权声明文章版权归作者所有,未经允许请勿转载。THE END付费专题# 高考 喜欢就支持一下吧点赞29 分享QQ空间微博QQ好友海报分享复制链接收藏
暂无评论内容