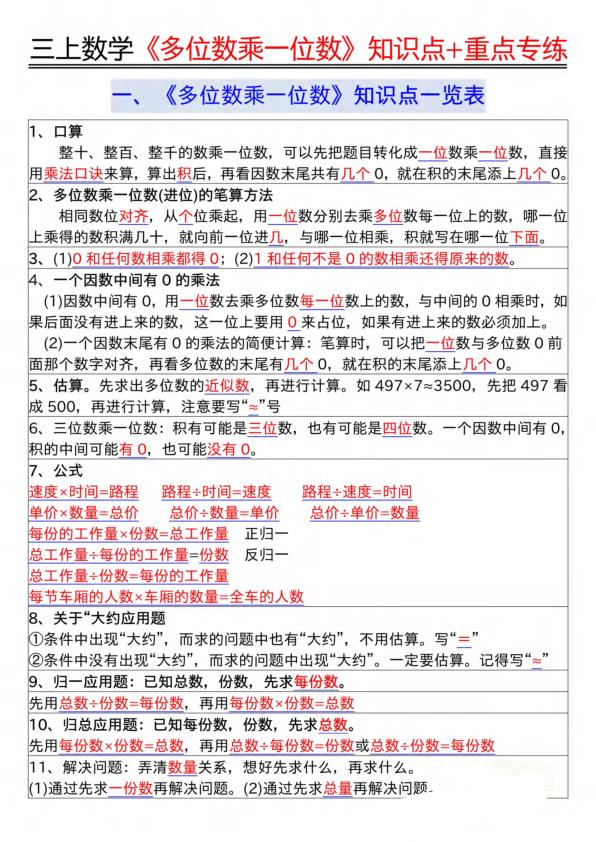
25秋三年级上册数学《多位数乘一位数》知识点重点专练(含答案)小助手11月27日 00:28发布关注私信03718 此处内容已隐藏,请付费后查看 25秋三年级上册数学《多位数乘一位数》知识点重点专练(含答案)此内容为付费阅读,请付费后查看¥9.9 限时特惠¥38VIP会员免费超级推荐官免费登录购买付费阅读已售 275© 版权声明文章版权归作者所有,未经允许请勿转载。THE END付费专题# 三年级 喜欢就支持一下吧点赞18 分享QQ空间微博QQ好友海报分享复制链接收藏
暂无评论内容